建行郑州金水支行被罚80万:虚增存款 贷后监控不到位
新浪财经 财经参考 2019-01-17
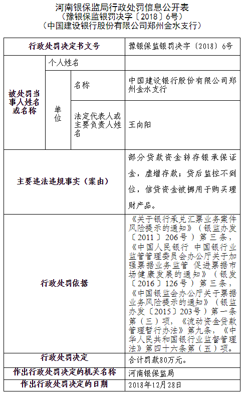
1月17日消息,近日河南银保监局发布行政处罚信息显示,中国建设银行(6.510, 0.10,1.56%)股份有限公司郑州金水支行因部分贷款资金转存银承保证金,虚增存款;贷后监控不到位,信贷资金被挪用于购买理财产品,被处以罚款80万元。
具体行政处罚信息如下:

相关阅读
- 人大代表刘峰:进一步降低普惠型小微企业贷款成本2020-05-25
- 代表委员建议:扩充民营银行融资途径和资金来源2020-05-25
- 疫情冲击不减金融开放速度 如何在开放中实现多赢?2020-05-22
- 大额存单利率悄然下行 息差收窄倒逼银行降低负债成本2020-05-22
- 金融新基建“闻风而动” 广阔前景与不确定性共存2020-05-21
- 建行员工盗卖兜售客户信息年入30万 还称“不知是违法”2020-05-20
猜你喜欢








