祥源文化:赵薇对诉讼案裁定的债务承担连带责任
网易财经 财经参考 2019-01-18
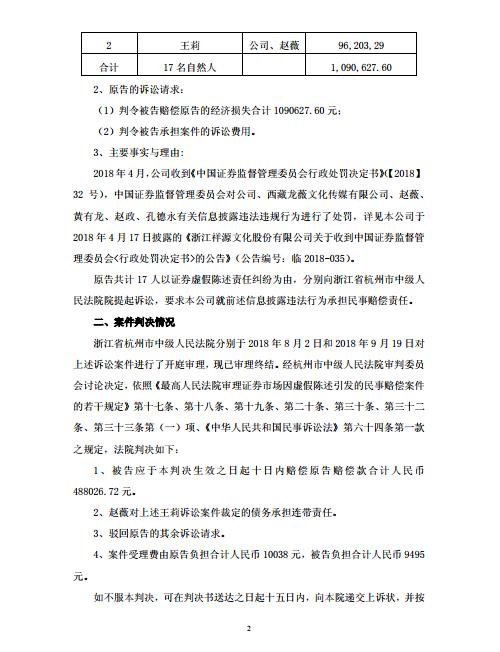
1月18日讯 祥源文化(600576)1月18日早间公告,公司收到浙江省杭州市中级人民法院发来的17份《民事判决书》及相关法律文书。法院对17名原告起诉公司证券虚假陈述责任纠纷一案审理终结并作出一审判决。公司应于本判决生效之日起十日内赔偿原告赔偿款合计48.8万元。赵薇对王莉诉讼案件裁定的债务承担连带责任。
2018年4月,祥源文化收到《中国证券监督管理委员会行政处罚决定书》,中国证券监督管理委员会对公司、西藏龙薇文化传媒有限公司、赵薇、黄有龙、赵政、孔德永有关信息披露违法违规行为进行了处罚。
在处罚决定公布后,原告共计17人以证券虚假陈述责任纠纷为由,分别向浙江省杭州市中级人民法院院提起诉讼,要求祥源文化就前述信息披露违法行为承担民事赔偿责任。目前,投资者诉祥源文化一审胜诉,赵薇要承担连带赔偿责任。
分析称,这份判决最大的亮点在于法院判决大明星赵薇承担连带赔偿责任,相关法律依据是《侵权责任法》、《证券法》、虚假陈述司法解释。这一胜诉判例将在资本市场引发广泛关注,警示上市公司、资产重组收购方及相关高管,违反信息披露义务将承担民事赔偿责任。
附:浙江祥源文化股份有限公司关于收到《民事判决书》的公告



相关阅读
- 东方网力等两公司回应被列入实体清单:不影响日常经营2020-05-25
- 两会代表、委员热议住房公积金:已到非改不可的地步2020-05-25
- 全国人大财经委依法开展2020年计划、预算审查工作2020-05-25
- 习近平两会“下团组”:湖北、武汉一定能够浴火重生2020-05-25
- 多地出台新一轮促消费政策 补贴、奖励、消费券齐上阵2020-05-22
- 多省份集中加码新基建 合理规划成新课题2020-05-22
猜你喜欢








